
9月19日,户外品牌始祖鸟联手艺术家蔡国强在喜马拉雅山放烟火1号配资,引发争议。
9月21日,西藏日喀则市网信办官方账号“云端珠峰”就此事发布情况通报称,已成立调查组第一时间赶赴现场核查,后续将根据调查结果依法依规处理。
通报发布后,蔡国强工作室与始祖鸟品牌相继发声致歉,表示将主动配合第三方机构及相关部门,针对此次烟花秀对当地自然生态造成的影响进行多方面评估,尽全力采取补救恢复措施。
同日,始祖鸟在海外社交媒体平台也发了英文致歉信,不过内容与国内版本有差异。相关话题登上热搜。
据了解,始祖鸟为亚玛芬体育旗下品牌,而安踏集团于2019年收购了亚玛芬体育。
9月21日,《每日经济新闻》记者向亚玛芬体育官方微信公众号发出采访问题。
记者发出的问题包括:始祖鸟在极高海拔地区赞助该活动的原因,在烟花秀中始祖鸟的角色,是否在事前进行了生态学评估,是否科学论证过在高海拔、低温环境下烟花材料的降解性不会对生态造成破坏等。
但截至记者发稿,未获得对方回应。安踏体育方面回应记者称,有关事宜要以始祖鸟的发布为准。
始祖鸟道歉信,
海内外“双标”?
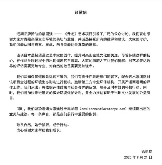
据中国青年报,国内版道歉信中,始祖鸟表示,在对艺术表达边界评估要更专业、对自然要更谦卑,承诺在政府监管下,配合团队复核项目生态影响,邀第三方评估并依结果补救,同时推进藏地环保计划与文化公益项目。
海外版称,对青藏高原烟花表演深感遗憾,此行为与品牌环保价值观及期望不符,郑重致歉。同时1号配资,还提到“正与相关艺术家和中国团队沟通,调整工作方式避免类似情况”。
部分网友质疑,始祖鸟的致歉“不够诚恳”“内外有别”,海外版提到的“与中国团队沟通调整工作方式”有“甩锅”的嫌疑。9月21日上午,记者致电始祖鸟国内客服,对方表示并不了解两版致歉信版本差异的具体事宜。
专家:用盐砖引导鼠兔等物种离开
实际效果可能很有限
9月21日,据新华社报道,近日,在西藏自治区江孜县热龙乡,由户外品牌“始祖鸟”赞助艺术家蔡国强举办的烟花秀,引发争议。人们担忧,位于高海拔地区的西藏生态环境脆弱,一旦遭到破坏会造成不可逆转的伤害。
21日,日喀则市发布情况通报称,已成立调查组第一时间赶赴现场核查,后续将根据核查结果依法依规处理。“始祖鸟”也就此事发布致歉信,表示诚恳接受所有的批评和建议,称“有责任在政府部门监管下,配合艺术家团队对该项目全过程的环境生态影响进行复核,邀请第三方专业环保机构,开展严谨而透明的评估工作。”蔡国强工作室也向公众致歉,表示“确实存在很多考虑不周之处”。
面对“生态破坏风险”的质疑,主办方回应称,使用的烟花彩色粉均为生物可降解材料,排放符合环保标准,且燃放等级为最低风险,此外还制定了预防、监测和恢复的全链条方案,包括转移牲畜、引导小型动物离开以及燃放后的清洁等措施。
但据记者了解,青藏高原年均温较低,生物活性较低,限制生物降解能力。尽管主办方宣称使用“生物可降解彩色粉”,但相关专家表示,实验表明,这类材料在高寒环境中的分解时间比平原更长,残留的化学物质可能长期污染土壤和水源。
视频显示,烟花沿山脊“贴地燃放”,形成连片裸露区域。燃放点附近的热龙乡马玉村村民尼玛多吉告诉记者:“我们的切身感受是,这不仅影响环境,也惊扰了村民,而且味道很浓,大家担心可能会影响周围的动植物。”
记者采访了多位青藏高原生态环境专家。专家认为,烟花表演区域海拔为4500~5500米,属于青藏高原高寒草甸与流石滩过渡带,区域生态保护具有显著脆弱性。
植物学家顾有容说,当地土壤结构不稳定,地表仅覆盖10厘米左右的草毡层,由密集交织的草根与有机质构成,起到固碳、保水和防止风蚀的作用。草毡层下方是几乎不含微生物的贫瘠母质层,一旦被破坏,植被恢复需数十年至百年,并且爆破产生的冲击波可能导致草甸土层松动,引发小规模滑坡或泥石流。
中国林学会自然教育师杨旭介绍,当地植被生长周期漫长,高寒草甸植物每年生长期很短。爆破产生的冲击波可能直接破坏植物根系1号配资,导致无法结籽,带来不可逆的影响。她还认为,项目方声称的“翻土修复”可能将污染物埋入深层土壤,反而加剧生态恶化。
热龙乡烟花表演区域地处青藏高原生态屏障区,是多种高原物种的栖息地和觅食地。
在西藏从事高原生物研究的相关专家介绍,雪豹是青藏高原顶级捕食者,对声、光刺激极度敏感。烟花产生的噪音可能导致其听力受到影响,出现应激反应。而当地的鼠兔与旱獭等小型动物是雪豹的重要食物来源,项目方试图用盐砖引导鼠兔等物种离开,但实际效果可能很有限,而爆破可能直接摧毁小型动物巢穴,破坏整个食物链。
众所周知,青藏高原是我国重要的生态安全屏障,其生态系统具有完整性、稳定性与脆弱性的特点,任何人类活动都必须以“最小干扰”为前提。青藏高原生态保护法规定,禁止破坏自然景观和草原植被、猎捕和采集野生动植物。
多位受访专家和当地干部群众表示,保护西藏生态环境,必须坚持高标准、严要求、硬措施,决不能允许任何人打着“艺术表达”的旗号破坏自然,更容不得任何人突破生态红线。
刘润:大自然没有撤销键
针对始祖鸟“炸山”一事,户外运动爱好者们纷纷发声。
国内著名商业咨询顾问刘润发文称,在户外运动,特别是去生态极其脆弱的地区,有一个基本原则:不留下、不改变、不带走。即不留下不属于这个生态的物品;不改变它原有的自然秩序;不带走原属于这个世界的纪念品。他还分享了两个小故事:
一次是他七八年前攀登勃朗峰时,有同伴带了自热火锅。在严寒高山中享用热腾腾的火锅固然惬意,但饭后却面临剩余辣汤的处理问题——起初大家自然想到将汤倒掉、只带走塑料盒,却被向导坚决制止。最终,他们按要求将辣汤灌入矿泉水瓶,全部自行背下山。
另一次是在南极,组织方反复强调:不允许带走任何自然物品作为纪念,哪怕是一块小石头。因为那些石头是企鹅筑巢的重要材料。每年数万游客若每人捡走一块,长期累积将对南极脆弱的生态系统造成不可逆的破坏。真正能带走的,只有照片与回忆,除此之外,什么也不该带走。
两个多月前
亚玛芬体育大中华区换帅
今年7月,安踏对新收购的户外品牌狼爪(Jack Wolfskin)进行了一项关键人事任命,将曾成功带领始祖鸟在大中华区取得巨大业绩增长的姚剑(John Yao),调任为狼爪的品牌总裁。
据亚玛芬体育(始祖鸟母公司)官网,今年6月的一份新闻稿显示,Jeffery Ma(马磊)被任命为大中华区总裁,并于2025年7月1日起加入Amer Sports(亚玛芬体育)全球领导团队,接替现任大中华区总裁姚剑。
亚玛芬体育对姚剑给予了高度评价。亚玛芬体育称:“在他的带领下,亚玛芬体育大中华区业务和组织从一个微小的起点发展成为市场领先的运动用品公司之一,这是了不起的成就。”
接替者马磊则是从外部跳槽至亚玛芬体育。
据亚玛芬体育介绍,加入亚玛芬之前,马磊系中乔体育的首席执行官,马磊还曾在中国最大的体育用品零售商滔搏和阿迪达斯担任高管职务。
亚玛芬体育称,马磊将常驻上海,并作为全球领导团队成员开展工作。
中乔体育运营的公众号“爱乔丹”曾经发布过关于马磊的一篇访谈,马磊表示:“我自己每隔一段时间就会找机会独处一会,静下来思考,前一段时间我做得不够、不好的地方是什么,之后可以如何修正,下一阶段目标该如何设置。”
对于马磊的任职,亚玛芬体育首席执行官郑捷表示:“我非常高兴马磊即将开始领导亚玛芬体育大中华区业务。马磊在行业内快速成长型企业中积累了丰富的业务和组织管理经验,并且在中国市场的消费者洞察与全渠道发展方面拥有深厚的专业能力。”
值得一提的是,除了大中华区总裁变化之外,亚玛芬体育近期还存在其他的高管变动。
亚玛芬体育的旗下品牌Wilson总裁兼首席执行官Joe Dudy决定于2025年8月31日正式卸任,接替者系亚玛芬体育的首席财务官Andrew Page。
海量资讯、精准解读,尽在新浪财经APP
责任编辑:王珂 1号配资
永华证券提示:文章来自网络,不代表本站观点。